Messages : 176
Sujets : 3
Inscription : Nov 2015
Type: Particulier
Localisation: TARN
03-28-2026, 11:12 PM
(Modification du message : 03-28-2026, 11:37 PM par jpvoit.)
Bon, je viens de craquer, j'ai commandé un transfo de chez TAMAURA, le modèle F-2021.
J'ai vu qu'il était fait avec un aimant particulier, qui n'est pas l'Amorphe, ce qui donnerait un son plus équilibré, plus charnel.
On verra bien !
HC : 40m²(H=6m), lecteur :Reavon UBR-X200, VP: DLA-NZ7 sur 3m50 de base.
HIFI: Source SA-100, Ampli PP300B + Préamp-Dac DSP-200 Ultimate-Audio, enceinte Mini817, Câbles Odeion
Messages : 176
Sujets : 3
Inscription : Nov 2015
Type: Particulier
Localisation: TARN
03-29-2026, 12:40 PM
(Modification du message : 03-29-2026, 01:16 PM par jpvoit.)
Ce matin, j'ai voulu essayer de voir la part de disto entre celle faites par l'ampli et celle faites par le transfo;
Voici le schéma utilisé, je me suis mis une sortie sur l'anode de la 300B avec un réseau 22K/2.2K ce qui donne quasiment le même niveau que sur la sortie HP en 8 Ohms.
J'utilise pour cela un distorsiomètre Analogique Neutrik TT402A avec deux entrées (impédance de 100K chacune).
Voici le schéma modifié pour l'analyse:
![[Image: 26032912480014280118738593.jpg]](https://nsm09.casimages.com/img/2026/03/29//26032912480014280118738593.jpg)
Et voici la mesure sur les deux sorties (0.12% à 1KHz), j'en ai mise qu'une car en réalité, il n'y a pas de différence. Mon principe de mesure n'est peut être pas adapté ?
![[Image: 26032912472814280118738531.jpg]](https://nsm09.casimages.com/img/2026/03/29//26032912472814280118738531.jpg)
Donc, la vérité est ailleurs ...
HC : 40m²(H=6m), lecteur :Reavon UBR-X200, VP: DLA-NZ7 sur 3m50 de base.
HIFI: Source SA-100, Ampli PP300B + Préamp-Dac DSP-200 Ultimate-Audio, enceinte Mini817, Câbles Odeion
Messages : 176
Sujets : 3
Inscription : Nov 2015
Type: Particulier
Localisation: TARN
03-29-2026, 07:19 PM
(Modification du message : 03-30-2026, 09:27 AM par jpvoit.)
En premier, il faut dire que les 3 transfos testés sont tous, d'une très haute qualité musicale.
On était deux à écouter.
Pour l'écoute entre les deux derniers, on a interverti les amplis et les transfos pour être sûr que ce ne soit pas seulement les tubes qui fassent une différence.
FC-60-5 par rapport à HW-60-5:
Le FC-60-5 est un peu moins transparent, l'image sonore est un peu plus brouillon (mélangée). Ensuite il est un peu plus coloré.
Le HW-60-5 a plus de détails, plus ouvert, et plus fin. Il reste fruité, mais quand même moins coloré par rapport au FC-60-5.
Le gagnant (HW-60-5) par rapport au BX-8/5K:
Le HW est plus fruité sur le haut du spectre, le BX est plus froid (son plus blanc, par rapport au HW qui serait plus jaune).
Enormément de présence sur tous les deux.
Le bas du spectre serait plutôt en faveur du BX avec un son plus détaillé, plus nuancé.
Les graves sont très bien sur les deux.
En résumé:
1er ex aequo, le HW-60-5 et le BX-8/5K, suivi par le FC-60-5.
Le médium -aiguë serait plutôt en faveur de l'HASHIMOTO, pour son fruité et sa qualité des timbres et le grave et le Bas médium seraient plutôt en faveur du BX-8/5K avec plus de nuance.
Mais ils sont très proche, et ça sera surtout par rapport à l'association avec les autres éléments de la chaîne qu'il faudra se décider pour l'un ou pour l'autre.
Il reste d'ici une quinzaine de jours pour recevoir les TAMURA F-2021, et j'aurai fait le tour du problème après les avoir comparés, et au niveau écoute, ça sera par rapport au HW-60-5.
HC : 40m²(H=6m), lecteur :Reavon UBR-X200, VP: DLA-NZ7 sur 3m50 de base.
HIFI: Source SA-100, Ampli PP300B + Préamp-Dac DSP-200 Ultimate-Audio, enceinte Mini817, Câbles Odeion
Messages : 176
Sujets : 3
Inscription : Nov 2015
Type: Particulier
Localisation: TARN
Si ça intéresse quelqu'un j'ai donc deux paires neuves de transfos à vendre: HASHIMOTO HW-100-5 et ISO (TANGO) FC-60-5 à plus de -50%.
Me contacter par MP, pour ne pas polluer le Post.
HC : 40m²(H=6m), lecteur :Reavon UBR-X200, VP: DLA-NZ7 sur 3m50 de base.
HIFI: Source SA-100, Ampli PP300B + Préamp-Dac DSP-200 Ultimate-Audio, enceinte Mini817, Câbles Odeion
Messages : 176
Sujets : 3
Inscription : Nov 2015
Type: Particulier
Localisation: TARN
04-01-2026, 01:07 PM
(Modification du message : 04-01-2026, 03:38 PM par jpvoit.)
Comme me l'a suggéré un internaute sur un forum, j'ai refais des mesures de distorsion en sortie de transfo et en sortie des µfollowers, en enlevant les 300B pour la mesure sans transfo.
Ainsi on peut voir la part de la distorsion faites par l'électronique (les tubes) seule, et celle faites par le transfo de sortie.
Avec le HW-60-5 en sortie:
Sans le transfo de sortie et sans les 300B:
Précisions:
le distorsiomètre Neutrik prenait les mesures sur les deux grilles en mode différentiel pour être dans le même mode qu'un transfo Push Pull.
La valeur 20V rms affichée sur le graphique du scope était sur une seule grille, donc en mode différentiel on a 40V rms
HC : 40m²(H=6m), lecteur :Reavon UBR-X200, VP: DLA-NZ7 sur 3m50 de base.
HIFI: Source SA-100, Ampli PP300B + Préamp-Dac DSP-200 Ultimate-Audio, enceinte Mini817, Câbles Odeion
Messages : 176
Sujets : 3
Inscription : Nov 2015
Type: Particulier
Localisation: TARN
04-01-2026, 10:34 PM
(Modification du message : 04-01-2026, 10:47 PM par jpvoit.)
Cette fois ci, les 300B sont restés en place, la sortie transfo est à 13V de façon à mettre en difficulté le transfo et l'électronique, car on module plus et cela permet de voir comment se comporte les drivers (les Mufollowers), par rapport à la capacité Miller de la 300B.
Pour la mesure sur la sortie des mufollowers, j'ai été obligé de baisser la sortie HP à 11,8V, pour ne pas saturer l'entrée du Neutrik qui est limitée à 100V pleine échelle:
![[Image: 26040110454614280118740020.jpg]](https://nsm09.casimages.com/img/2026/04/01//26040110454614280118740020.jpg)
On constate que la remontée de distorsion à 10KHZ sur la sortie des Mufollowers est modérée, comme dans les mesures faites plus haut, sans les tubes 300B.
Donc les Mufollowers grâce à leur basse impédance de sortie, et leur courant non négligeable, se comportent très bien.
C'est parfaitement cohérent avec l'écoute musicale qui a confirmé un aiguë qui monte bien sans forcé, avec beaucoup de détails et de fruité.
Précision: Mesures sans contre réaction
HC : 40m²(H=6m), lecteur :Reavon UBR-X200, VP: DLA-NZ7 sur 3m50 de base.
HIFI: Source SA-100, Ampli PP300B + Préamp-Dac DSP-200 Ultimate-Audio, enceinte Mini817, Câbles Odeion
Messages : 176
Sujets : 3
Inscription : Nov 2015
Type: Particulier
Localisation: TARN
Test du transfo TAMURA annulé
HC : 40m²(H=6m), lecteur :Reavon UBR-X200, VP: DLA-NZ7 sur 3m50 de base.
HIFI: Source SA-100, Ampli PP300B + Préamp-Dac DSP-200 Ultimate-Audio, enceinte Mini817, Câbles Odeion
Messages : 176
Sujets : 3
Inscription : Nov 2015
Type: Particulier
Localisation: TARN
Je suis en train d'installer les PCBs dans les coffrets, et je donnerai les dernières mises à jours du circuit dans une quinzaine de jours.
HC : 40m²(H=6m), lecteur :Reavon UBR-X200, VP: DLA-NZ7 sur 3m50 de base.
HIFI: Source SA-100, Ampli PP300B + Préamp-Dac DSP-200 Ultimate-Audio, enceinte Mini817, Câbles Odeion
Messages : 176
Sujets : 3
Inscription : Nov 2015
Type: Particulier
Localisation: TARN
HASHIMOTO HW-100-5 VENDU.
Reste ISO (Tango) FC-60-5
Toujours me contacter en MP, pour ne pas polluer ce post.
HC : 40m²(H=6m), lecteur :Reavon UBR-X200, VP: DLA-NZ7 sur 3m50 de base.
HIFI: Source SA-100, Ampli PP300B + Préamp-Dac DSP-200 Ultimate-Audio, enceinte Mini817, Câbles Odeion
Messages : 176
Sujets : 3
Inscription : Nov 2015
Type: Particulier
Localisation: TARN
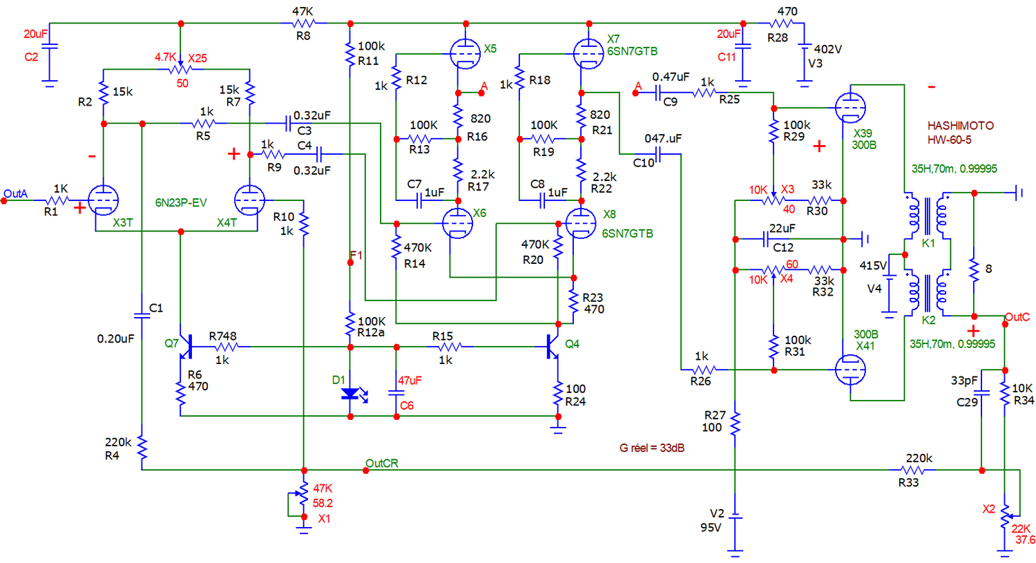
04-03-2026, 08:20 PM
(Modification du message : 04-04-2026, 02:04 PM par jpvoit.)
Voici comme promis le PCB installé dans le coffret TAKACHI:
Voici le schéma définitif, validé aux mesures et à l'écoute:
Réglage, validé à l'oreille: (ce réglage se fait sans le transfo de sortie, puisqu'il ne règle que l'étage d'entrée)
VoutCR = 0.96 x VoutA
Le potentiomètre X2 sert à ramener le gain en boucle fermée, (avec le TR de sortie), au même gain qu'en boucle ouverte.
Je mettrai plus tard, une belle photo de l'appareil en service avec ses tubes allumés et cela clôturera ce post, en espérant qu'il inspirera quelques personnes .....
HC : 40m²(H=6m), lecteur :Reavon UBR-X200, VP: DLA-NZ7 sur 3m50 de base.
HIFI: Source SA-100, Ampli PP300B + Préamp-Dac DSP-200 Ultimate-Audio, enceinte Mini817, Câbles Odeion
|