Note de ce sujet :
  • Moyenne : 3 (1 vote(s))
  • 1
  • 2
  • 3
  • 4
  • 5
Push-Pull 300B à CR Hawksford Passive
#51
Bon, je viens de craquer, j'ai commandé un transfo de chez TAMAURA, le modèle  F-2021.
J'ai vu qu'il était fait avec un aimant particulier, qui n'est pas l'Amorphe, ce qui donnerait un son plus équilibré, plus charnel.
On verra bien !
HC : 40m²(H=6m), lecteur :Reavon UBR-X200, VP: DLA-NZ7 sur 3m50 de base.
HIFI: Source SA-100, Ampli PP300B + Préamp-Dac DSP-200 Ultimate-Audio, enceinte Mini817, Câbles Odeion

#52
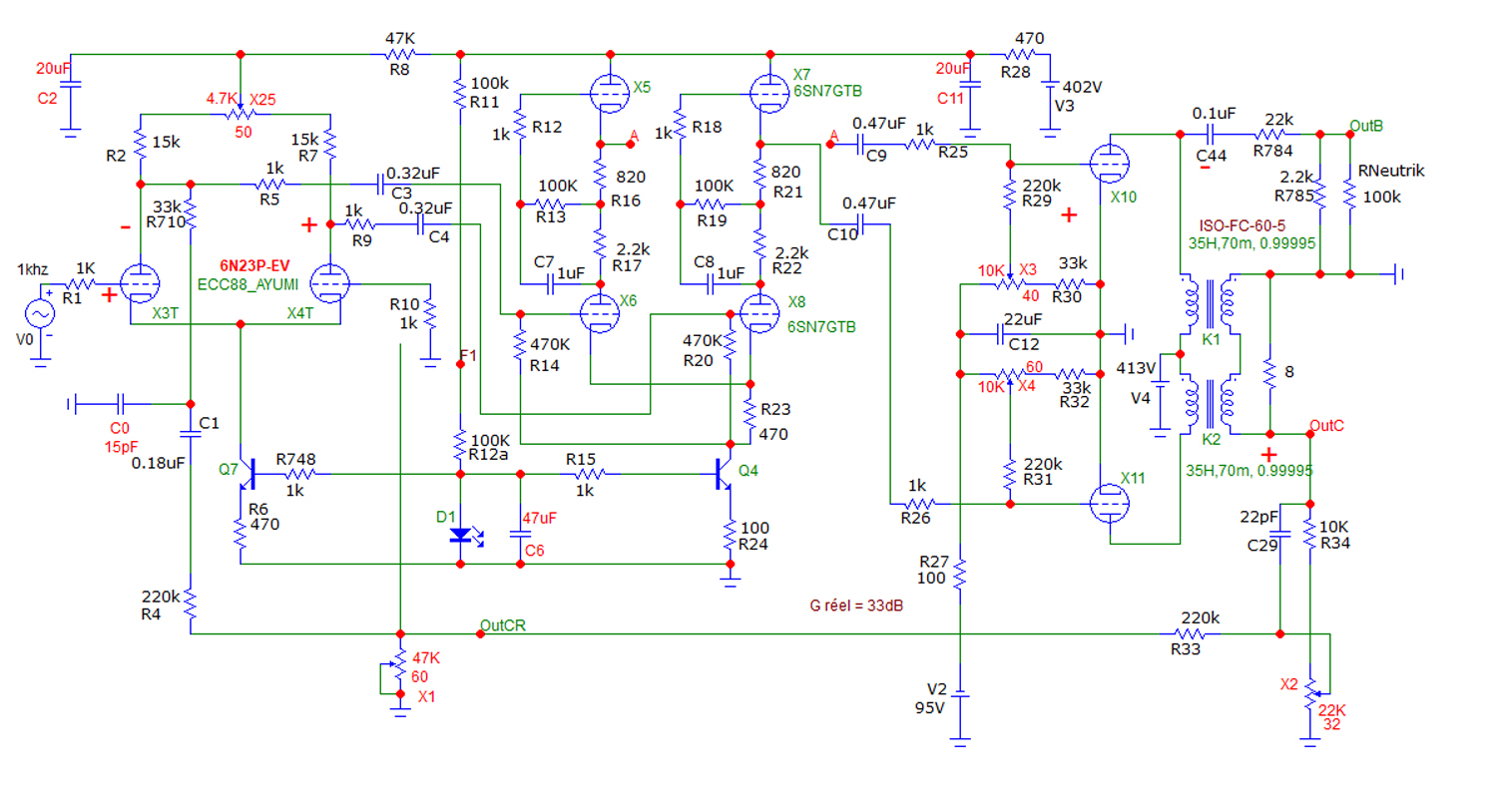
Ce matin, j'ai voulu essayer de voir la part de disto entre celle faites par l'ampli et celle faites par le transfo;
Voici le schéma utilisé, je me suis mis une sortie sur l'anode de la 300B avec un réseau 22K/2.2K ce qui donne quasiment le même niveau que sur la sortie HP en 8 Ohms.
J'utilise pour cela un distorsiomètre Analogique Neutrik TT402A avec deux entrées (impédance de 100K chacune).
Voici le schéma modifié pour l'analyse:
[Image: 26032912480014280118738593.jpg]
Et voici la mesure sur les deux sorties (0.12% à 1KHz), j'en ai mise qu'une car en réalité, il n'y a pas de différence. Mon principe de mesure n'est peut être pas adapté ?
[Image: 26032912472814280118738531.jpg]
Donc, la vérité est ailleurs ...
HC : 40m²(H=6m), lecteur :Reavon UBR-X200, VP: DLA-NZ7 sur 3m50 de base.
HIFI: Source SA-100, Ampli PP300B + Préamp-Dac DSP-200 Ultimate-Audio, enceinte Mini817, Câbles Odeion

#53
En premier, il faut dire que les 3 transfos testés sont tous, d'une très haute qualité musicale.
On était deux à écouter.
Pour l'écoute entre les deux derniers, on a interverti les amplis et les transfos pour être que ce ne soit pas seulement les tubes qui fassent une différence.

FC-60-5 par rapport à HW-60-5:

Le FC-60-5 est un peu moins transparent, l'image sonore est un peu plus brouillon (mélangée). Ensuite il est un peu plus coloré.
Le HW-60-5 a plus de détails, plus ouvert, et plus fin. Il reste fruité, mais quand même moins coloré par rapport au FC-60-5.

Le gagnant (HW-60-5) par rapport au BX-8/5K:
Le HW est plus fruité sur le haut du spectre, le BX est plus froid (son plus blanc, par rapport au HW qui serait plus jaune).
Enormément de présence sur tous les deux.
Le bas du spectre serait plutôt en faveur du BX avec un son plus détaillé, plus nuancé.
Les graves sont très bien sur les deux.

En résumé:
1er ex aequo, le HW-60-5 et le BX-8/5K, suivi par le FC-60-5.
Le médium -aiguë serait plutôt en faveur de l'HASHIMOTO, pour son fruité et sa qualité des timbres et le grave et le Bas médium seraient  plutôt en faveur du BX-8/5K avec plus de nuance.

Mais ils sont très proche, et ça sera surtout par rapport à l'association avec les autres éléments de la chaîne qu'il faudra se décider pour l'un ou pour l'autre.

Il reste d'ici une quinzaine de jours pour recevoir les TAMURA F-2021, et j'aurai fait le tour du problème après les avoir comparés, et au niveau écoute, ça sera par rapport au HW-60-5.
HC : 40m²(H=6m), lecteur :Reavon UBR-X200, VP: DLA-NZ7 sur 3m50 de base.
HIFI: Source SA-100, Ampli PP300B + Préamp-Dac DSP-200 Ultimate-Audio, enceinte Mini817, Câbles Odeion



Sujets apparemment similaires…
Sujet Auteur Réponses Affichages Dernier message
  Pilote solid state pour 2a3/300b... OKS-audio Kits 0 1,962 07-16-2025, 12:38 PM
Dernier message: OKS-audio Kits
  L'amplificateur 300B intégré de Tony... OKS-audio Kits 20 21,174 03-27-2025, 08:30 AM
Dernier message: OKS-audio Kits
  Mon 300b a besoin d’aide Bela Lugosi 9 8,055 11-13-2022, 09:57 PM
Dernier message: Bela Lugosi
  ULTIMATE 300B tubelectron 24 22,659 10-22-2021, 04:45 AM
Dernier message: dsdn
  Ampli casque tubes SE 300B Raphaël 48 42,259 10-20-2021, 03:35 PM
Dernier message: OKS-audio Kits

Atteindre :


Utilisateur(s) parcourant ce sujet : 1 visiteur(s)