![[Image: 25122511110514280118695261.jpg]](https://nsm09.casimages.com/img/2025/12/25//25122511110514280118695261.jpg)
Je vais ici regrouper quelques documents sur mes recherches d'un projet de Push-Pull de 300B.
Projet que j'ai commencé en Juillet 2025.
Comme au départ, je n'avais pas prévu de faire un Post, je n'ai pas noté mes sensations sur les différentes écoutes en aveugle que j'ai effectuées pendant mes recherches.
Donc mes commentaires subjectifs seront, désolé, assez succinct,
J'ai tout d'abord télécharger énormément de schémas de PP de 300B, afin de voir ce qui avait été fait. Ensuite, j'ai simulé avec MicroCap pas mal d'étages d'entrée.
J'ai fini par retenir deux types d'étages, voir ci dessous :
![[Image: 25122509540614280118695220.jpg]](https://nsm09.casimages.com/img/2025/12/25//25122509540614280118695220.jpg)
Swing du montage (sans les 300B) :
![[Image: 25122510335314280118695235.jpg]](https://nsm09.casimages.com/img/2025/12/25//25122510335314280118695235.jpg)
Deuxième schéma :
![[Image: 25122510335314280118695236.jpg]](https://nsm09.casimages.com/img/2025/12/25//25122510335314280118695236.jpg)
Swing du montage (sans les 300B) :
![[Image: 25122501000914280118695324.jpg]](https://nsm09.casimages.com/img/2025/12/25//25122501000914280118695324.jpg)
Vient à ce stage, la réalisation de deux prototypes, les deux étant dans un premier temps écoutés en Boucle Ouverte.
Proto 1 en test :
![[Image: 25122511085914280118695255.jpg]](https://nsm09.casimages.com/img/2025/12/25//25122511085914280118695255.jpg)
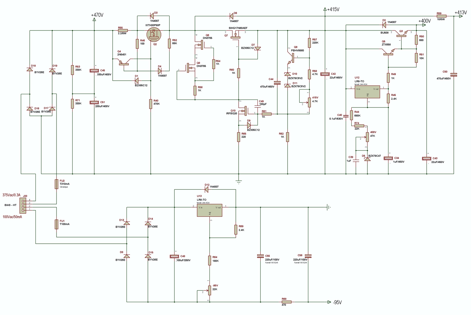
En parallèle, l'étude d'alimentations HT stabilisées, et pour les filaments fut mise en œuvre des convertisseurs AC/DC pour les alimenter. Pour les 300B, il a été rajouté des doubles selfs de filtrage pour améliorer le bruit.
![[Image: 25122501081614280118695326.jpg]](https://nsm09.casimages.com/img/2025/12/25//25122501081614280118695326.jpg)
Le bruit sans aucune selfs :
![[Image: 25122511361714280118695263.jpg]](https://nsm09.casimages.com/img/2025/12/25//25122511361714280118695263.jpg)
Avec doubles selfs :
![[Image: 25122511422914280118695266.jpg]](https://nsm09.casimages.com/img/2025/12/25//25122511422914280118695266.jpg)
ensuite il a été développé une alimentation stabilisée HT. En premier , on passe par une sécurité active qui coupe l'alimentation, si on dépasse un courant de 300mA. Celle ci se réarme après avoir éteint l'ampli.
[/url][url=https://www.casimages.com/i/26010410311214280118699720.jpg.html]
![[Image: 26010410311214280118699720.jpg]](https://nsm09.casimages.com/img/2026/01/04//26010410311214280118699720.jpg)
L'alimentation est dédoublée, pour une sortie à 413V qui va directement sur le transfo de sortie des 300B et une autre sortie de 400V qui fait tous les étages d'entrées.
Il est a noté qu'il y a une montée progressive de 2 minutes environ de la HT pour préserver les tubes
Il a été fait le test de rajouter en sortie des 413V une self de choc de 5H, à la place de la résistance de 10 Ohms 5W, voir le résultat ci dessous :
![[Image: 25122511361714280118695264.jpg]](https://nsm09.casimages.com/img/2025/12/25//25122511361714280118695264.jpg)
Vu la très faible différence entre self, et résistance de 10 Ohms, il a été retenu de ne pas garder la self, dans la version définitive.
Le Prinicipe Hawksford:
![[Image: 25122810174414280118696259.jpg]](https://nsm09.casimages.com/img/2025/12/28//25122810174414280118696259.jpg)
---------------------------------------------------------------------------------------------------------------------------------------------------------------------------------------------------------
Afin d’éviter toute confusion, je précise que la CR est du type Hawksford, et non pas de la CRDIFF telle qu’appliquée sur les sites Audiyofan et 6bm8.
Il s’agit d’une CR développée par Malcom Hawksford pour les étages finaux d’amplificateurs à transistors.
Ce principe a été repris par Guy2 et jaja75 sur le forum elektor en version active avec des AOP, puis en version passive, c’est-à-dire intégrée dans l’ampli. La réalisation d’un tel ampli est décrite ici
https://www.forum-bleu.com/t442-ppkt88-d...=hawksford
Ou encore là :
https://www.forum-bleu.com/t1370-ampli-c...=hawksford
---------------------------------------------------------------------------------------------------------------------------------------------------------------------------------------------------------
Les écoutes subjectives entre les schémas, en version boucle ouverte.
Le premier schéma celui tout en ECC88 sonne très bien sur les mini817 (qui sont utilisées sans les Subs).
https://forum-hifi.fr/thread-30358.html
Beaucoup d'aération entre les instruments et beaucoup de détails. L'aiguë monte bien et les graves descendent correctement.
Le deuxième schéma, celui avec ECC88 et 6SN7G, sonne tout aussi bien que le premier, mais il y a un coté « magique » sur le bas médium – médium, notamment les voix !
C'est ce schéma qui sera retenu. Désolé de ne pas pouvoir vous en dire plus, je n'ai pas noté mes impressions lors de ces test qui ont été fait vers la fin d'Août, si je me souviens bien.
Une explication pour le fait que cela donne un meilleur résultat subjectif, pourrait être le fait que ce schéma utilise un driver en sortie µfollower.
Donc les grilles, étant drivées à plus basses impédance, donnerait un meilleur comportement subjectif !
Les deux amplis étaient commutés instantanément, chacun leur tour, grâce à un « gros » commutateur.
Ensuite, il a été monté deux amplis identiques suivant le schéma N°2 (µfollower), (ECC88 et 6SN7G), que l'on a écouté tantôt en B.O., tantôt en B.F. Pour avoir la contre réaction Passive Hawksford.
La différence en B.F. est immédiate avec un grave nettement mieux tenu qui ne déborde plus sur le reste.
Il n'a pas été entendu de différence notable sur le haut du spectre qui est resté tout autant transparent.
Il a été fait un test rapide de ne mettre QUE de la CR « classique négative », et si le grave était quasi-inchangé par rapport à la CR Hawksford, la transparence, les micros détails ainsi que la 3D de la scène sonore était diminuée !
Il a été fait aussi, une écoute sur la suppression des CCS, (générateur de courant), en les remplaçant par des résistances au V- (le Bias négatif pour la polarisation des 300B).
D'un point de vue, purement technique, sous les 6SN7G, cela ne fonctionnait pas très bien. Donc ça n'a pas été écouté.
Sur le différentiel d'entrée Schmitt, d'un point de vu technique , ça fonctionne bien. A l'écoute (en BO), il a été trouvé que les aiguës étaient légèrement mieux timbrés. Par contre avec la B.F. La distorsion remontait plus vite, la sortie différentielle étant plus déséquilibrée .
Donc dans le schéma définitif, les deux CCS ont été gardé.
Ici, pour mes 300B OEM, il a été choisi une tension de 413V, un courant de 90mA, pour 30W en sortie sur 8 Ohms:
Les Tubes d'entrées retenus sont: l'ECC88 remplacé par la 6N23P-EV, et la 6SN7G en Sylvania "version vert".
![[Image: 25122501570514280118695328.jpg]](https://nsm09.casimages.com/img/2025/12/25//25122501570514280118695328.jpg)
En vert, sans Contre Réaction:
![[Image: 25122510335414280118695239.jpg]](https://nsm09.casimages.com/img/2025/12/25//25122510335414280118695239.jpg)
Distorsion Sans CR (Transfo HASHIMOTO HW-100-5) :
![[Image: 25122511005914280118695249.jpg]](https://nsm09.casimages.com/img/2025/12/25//25122511005914280118695249.jpg)
Distorsion Avec CR (Transfo HASHIMOTO HW-100-5) :
![[Image: 25122511010014280118695250.jpg]](https://nsm09.casimages.com/img/2025/12/25//25122511010014280118695250.jpg)
![[Image: 25122511053014280118695251.jpg]](https://nsm09.casimages.com/img/2025/12/25//25122511053014280118695251.jpg)
![[Image: 25122511053114280118695252.jpg]](https://nsm09.casimages.com/img/2025/12/25//25122511053114280118695252.jpg)
![[Image: 25122511053114280118695253.jpg]](https://nsm09.casimages.com/img/2025/12/25//25122511053114280118695253.jpg)
Le PCB a été réalisé avec une épaisseur de cuivre de 3,5Oz :
![[Image: 25122511361814280118695265.jpg]](https://nsm09.casimages.com/img/2025/12/25//25122511361814280118695265.jpg)
![[Image: 25122504573514280118695342.jpg]](https://nsm09.casimages.com/img/2025/12/25//25122504573514280118695342.jpg)
En premier la FFT:
![[Image: 25122609162814280118695398.jpg]](https://nsm09.casimages.com/img/2025/12/26//25122609162814280118695398.jpg)
En deuxième, le bruit capté, générateur OFF, afin de voir le bruit capté dans la mesure FFT:
![[Image: 25122506431114280118695361.jpg]](https://nsm09.casimages.com/img/2025/12/25//25122506431114280118695361.jpg)
En 3, le 300B complètement éteint (OFF), on voit que je continue à capter du bruit !
(j'essaierai de le diminuer lors de prochaines mesures, j'ai acheté une batterie, pour ma carte son, ainsi le PC portable et la carte son externe ne seront plus sur le secteur)
![[Image: 25122506494714280118695362.jpg]](https://nsm09.casimages.com/img/2025/12/25//25122506494714280118695362.jpg)
Image de synthèse:
![[Image: 25122512013614280118695268.jpg]](https://nsm09.casimages.com/img/2025/12/25//25122512013614280118695268.jpg)
Le coffret retenu est fabriqué par TAKACHI Japon (Ref:AUX115-43-36A), et adapté selon mes plans fournis pour les perçages des trous sur la face arrière.
Le couvercle étant refait en France avec une épaisseur de 4mm au lieu de 3, par mon ancien tôlier !
Il me reste à faire deux derniers essais avec deux autres nouveaux transfos de sortie, histoire d'avoir fait complètement le tour du problème.
1°)
HASHIMOTO HW-60-5
2°)
ISO-TRANSFORMERS (TANGO) FC-60-5
Je publierai les résultats de distorsions et les écoutes subjectives.
(Pour les écoutes, on était deux).
Il faudra modifier la tension du Push, et du courant pour y mettre une 300B « standard », la mienne étant une version OEM spéciale.
Celle qui s'en approche le plus étant : EML-300B-XLS .
Bonne fêtes de fin d'année.
Jean-Pierre Voiturier
PS:
Quand j'aurai fini les comparaisons avec les transfos, et que j'aurai reçu les coffrets (début printemps), vous aurez la possibilité d'une écoute en me contactant par MP.
HC : 40m²(H=6m), lecteur :Reavon UBR-X200, VP: DLA-NZ7 sur 3m50 de base.
HIFI: Source SA-100, Ampli PP300B + Préamp-Dac DSP-200 Ultimate-Audio, enceinte Mini817, Câbles Odeion
HIFI: Source SA-100, Ampli PP300B + Préamp-Dac DSP-200 Ultimate-Audio, enceinte Mini817, Câbles Odeion
